|
|
¹ÉÊдúÂ룺£ºSH600522 | |
ºÀÃŹú¼ÊվȺ |
ºÀÃŹú¼ÊÊÀóÓÐÏÞ¹«Ë¾
½¶«½ð¾ß×°±¸ÓÐÏÞ¹«Ë¾
ÉϺ£êÅÆ·Í¨Ñ¶¿Æ¼¼ÓÐÏÞ¹«Ë¾
ºÀÃŹú¼Ê¿í´øÊÖÒÕÓÐÏÞ¹«Ë¾
½ËÕºÀÃŹú¼Ê»¥Áª¿Æ¼¼ÓÐÏÞ¹«Ë¾
½ËÕºÀÃŹú¼Ê²®ÀÖ´ï±äѹÆ÷ÓÐÏÞ¹«Ë¾
|
EN |

¾Óɽü5ÄêµÄ¿ìËÙÉú³¤£¬º£ÄÚ´¢ÄÜÊÖÒÕÕý´ÓСÈÝÁ¿Ð¡¹æÄ£µÄÑо¿ÓëÊ÷Ä£Ïò´óÈÝÁ¿¹æÄ£»£»£»¯Ó¦ÓÃÉú³¤¡£¡£¡£´¢ÄÜ£¬×÷Ϊһ¸öÐÂÐ˹¤ÒµÕýÔÚáÈÆð¡£¡£¡£

ÄÜÔ´»¥ÁªÍøÅ侰ϵĴ¢ÄÜÊÖÒÕ¼°¹¤ÒµÉú³¤
´¢ÄÜÊÖÒոıäÁ˵çÁ¦¹¤Òµ¼´·¢¼´ÓõĹŰåģʽ£¬Ê¹µçÁ¦ÏµÍ³ÓÉÔÀ´µÄÒ»×é·¢µç²à±äÁ¿ºÍÒ»×éÓõç²à±äÁ¿×é³ÉµÄÁ½×éʱ¿Ì¼á³ÖƽºâµÄ¼òÆÓϵͳ±äΪÈý×é±äÁ¿Æ½ºâϵͳ£¬´Ó¶øÊ¹µçÁ¦ÏµÍ³µÄƽºâ¹ØÏµ±äµÃ¶àÑù»¯£¬¿ÉÑ¡Ôñ¿ØÖÆ¡¢¡¢¿É×îÓÅ»¯¡£¡£¡£´¢ÄÜÊÖÒÕÒò¶ø³ÉΪδÀ´ÄÜÔ´½á¹¹×ª±äºÍµçÁ¦Éú²úÏûºÄ·½Ê½Àå¸ïµÄÕ½ÂÔÐÔÖ§³Ö¡£¡£¡£
´¢ÄÜÊÖÒÕÔÚµçÁ¦ÏµÍ³ÖеÄ×÷ÓÃÌåÏÖÔÚ¡°µ÷¼Á¡¢¡¢ÓÅ»¯¡¢¡¢Ìá¸ß¡¢¡¢°ü¹Ü¡±£¬¼´µ÷¼ÁȫϵͳÄÚµçÄܵĸßЧºÍÎÞа·ÖÅ䣬ÓÅ»¯È«ÏµÍ³×°±¸µÄ×ÊÔ´ÉèÖúÍʹÓã¬Ìá¸ßȫϵͳµÄÔËÐÐЧÂʺ͵çÄÜÖÊÁ¿£¬°ü¹ÜȫϵͳµÄÎȹ̺ÍÇå¾²ÔËÐС£¡£¡£´¢ÄܵÄÐëÒªÐÔÌåÏÖÔÚ°ü¹ÜµçÍøÇå¾²£¬ÊµÏÖȫϵͳµÄÄÜÁ¿ÖÎÀí£¬½ÓÄÉ¿ÉÔÙÉúÄÜÔ´;¾¼ÃÐÔÌåÏÖÔÚÓÅ»¯×°±¸µÄÉèÖᢡ¢Ìá¸ßÈ«ÍøµÄЧÂÊ;ÊÖÒÕÏȽøÐÔÌåÏÖÔÚÏà±ÈÓڹŰåµ÷·å¡¢¡¢µ÷Ƶ¡¢¡¢Ðýת±¸ÓÃ×°±¸£¬Æä¿ìËÙ¡¢¡¢×¼È·µÄÏìÓ¦ÐԺ͸ßЧÂʵȷ½Ãæ¾ßÓÐÍ»³öÓÅÊÆ¡£¡£¡£

Ä¿½ñ£¬´¢ÄÜÔÚÖйúµçÁ¦ÏµÍ³µÄϸ·ÖÁìÓòÓ¦Óã¬Ö÷Òª°üÀ¨¿ÉÔÙÉúÄÜÔ´½ÓÈë´¢ÄÜ¡¢¡¢µçÍøµ÷·å/µ÷Ƶ´¢ÄÜ¡¢¡¢Åäµç²àÂþÑÜʽ´¢ÄܺÍÓû§²àÂþÑÜÊ½Î¢Íø´¢ÄÜ£¬´¢ÄÜÔÚÕâЩÁìÓòµÄÓ¦ÓþßÓÐÖ±½ÓºÍ¼ä½Ó¾¼Ã¼ÛÖµ¡£¡£¡£
Ó¦ÓÃÓëÉú³¤ÏÖ×´
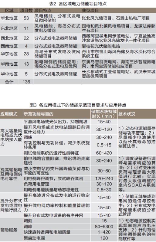
´¢Äܹ¤ÒµÔÚº£ÄÚËäÈ»Æð²½½ÏÍí£¬µ«ÔÚÕþ¸®µÄÖ§³ÖÏ£¬½ü¼¸ÄêÉú³¤ËÙÂÊÁîÈËÖõÄ¿¡£¡£¡£Æ¾Ö¤ÖпÆÔºÐÅÏ¢×ÉѯÖÐÐÄ(CICCAS)µÄÊӲ죬×èÖ¹2015Äê12ÔÂ⣬´ó½µØÇøµçÁ¦´¢ÄÜ(²»º¬³éË®ÐîÄÜ¡¢¡¢Ñ¹Ëõ¿ÕÆøºÍ´¢ÈÈ)ÀÛ¼Æ×°»ú¹æÄ£´ï105.2MW£¬Éæ¼°136¸öÏîÄ¿(°üÀ¨½¨³É¡¢¡¢Í깤¡¢¡¢Í¶Ô˺ÍÔÚ½¨)¡£¡£¡£

´Ó¹¤ÒµÉú³¤Àú³Ì¿´£¬´¢ÄÜÊÖÒÕÓ¦ÓÃÓÚµçÁ¦¹¤Òµ´Ó2010Äê×îÏÈÕýʽÆð²½£¬¸÷´ó²¿Î¯ºÍÁ½´óµçÍø¹«Ë¾µÄÑо¿¿ÎÌâ¡¢¡¢ÊÔÑéÏîÄ¿¡¢¡¢Ê÷Ä£ÏîÄ¿¼¯ÖгöÓÉÉϱí¿ÉÖª£¬ÏÖÔÚº£ÄÚ´¢ÄÜÊ÷Ä£¹¤³Ì/ÏîÄ¿Õë¶ÔÌá¸ß¾þÈÝÁ¿ÐÂÄÜÔ´·¢µç½ÓÈëÄÜÁ¦µÄÓ¦Óã¬Ö÷Ҫͨ¹ýÒÖÖÆÅÀÆÂ¡¢¡¢¸ú×ÙÈÕǰµ÷ÀíÍýÏë×ÅÁ¦ÒÔ¼°¹¦ÂÊ¿ØÖƵȲ½·¥ÊµÏÖ;ΪÌá¸ßÊäÅäµç¼°Óõç²à¹©µç¿É¿¿ÐÔ£¬Í¨¹ý½â¾öÊäµçÏß·ÈÝÁ¿ÛÕ±Õ¡¢¡¢±äѹÆ÷·åÖµ¸ººÉÓ빦ÂÊÁ÷¿ØÖÆ¡¢¡¢Óõç²à¸ººÉÓëµçÄÜÖÊÁ¿ÖÎÀíÒÔ¼°¶¯Ì¬ÎȹÌÐÔµÈʵÏÖ;ÔÚÌáÉýÂþÑÜʽ·¢µçÓë΢µçÍøÔËÐÐÄÜÁ¦·½Ã棬ͨ¹ýÌáÉýÂþÑÜʽ·¢µçÓë΢µçÍøµÄ¹¦ÂÊ¿ØÖÆ¡¢¡¢ÄÜÁ¿ÖÎÀí¡¢¡¢ÔËÐÐÎȹÌÐÔÒÔ¼°ÂþÑÜʽ·¢µç×°±¸µÄÓÐÐò²¢ÍøµÈʵÏÖ;ÔÚ¸¨Öú·þÎñÖУ¬Ö÷ÒªÓÃÓÚµ÷Ƶ¡¢¡¢µ÷·å¡¢¡¢Ðýת±¸ÓÃÓëºÚÆô¶¯µÈ¡£¡£¡£ÔÚÌá¸ß¾þÈÝÁ¿·çµç³¡»ò¹â·üµçÕ¾½ÓÈëÄÜÁ¦µÄÓ¦ÓÃÖУ¬ÊÜ×ÊÖúÊ÷Ä£ÏîÄ¿µÄ¹¦Ð§Ä¿µÄ¾Û½¹ÔÚÓ¦Óô¢ÄÜÊÖÒÕ½â¾öÐÂÄÜÔ´¼äЪÐÔÎÊÌ⣬ÑéÖ¤ÆäÌá¸ßÐÂÄÜÔ´²¢Íø½ÓÈëÄÜÁ¦ÒÔ¼°×ªÒÆÐÂÄÜÔ´·¢µçÁ¿µÄÄÜÁ¦µÈ·½Ãæ;Ìá¸ßÊäÅäµç¼°Óõç²à¹©µç¿É¿¿ÐÔµÄÓ¦ÓÃÖУ¬ÊÜ×ÊÖúÊ÷Ä£ÏîÄ¿µÄ¹¦Ð§Ä¿µÄ¾Û½¹ÔÚÑéÖ¤±äµçÕ¾ÄÚ´¢ÄÜÊÖÒÕÓ¦ÓõÄÄ¿µÄ£¬Æ½ºâµçÍø¹¦ÂʺÍÕûºÏÐÂÄÜÔ´£¬ÒÔ¼°Ó¦¶ÔµºÉϵçÁ¦Ç·È±Óë¹ýÊ£µÈ;ÔÚ¸¨Öú·þÎñÓ¦ÓÃÖУ¬ÊÜ×ÊÖúÊ÷Ä£ÏîÄ¿µÄ¹¦Ð§Ä¿µÄ¾Û½¹ÔÚÑé֤ƵÂʵ÷Àí·þÎñÖÐÄ£¿é»¯ºÍ¿ÉÒÆ¶¯µÄ´æ´¢·½°¸£¬ÒÔ¼°µ÷·åµÈ¡£¡£¡£
´ÓÒÑÓеı¨µÀÀ´¿´£¬´ó¶¼Ê÷Ä£¹¤³ÌÖд¢ÄÜϵͳËäÈ»ÔÚ¹¦Ð§ÉÏ»ù±¾µÖ´ï»ò¿¿½üÔ¤ÆÚЧ¹û£¬µ«ÄÜʵÏÖÓ¯ÀûµÄÉÙÉÙ¡£¡£¡£

¡°Ê®ÈýÎ塱´¢Äܹ¤ÒµÉú³¤Ïà¹ØÖ¸µ¼Õþ²ßÕýÔÚÆð¾¢Ä±»®
ÏÖÔÚ´¢ÄÜÕþ²ßÏà¶ÔÄ£º£ºý£¬Ö÷ҪɢÂäÔÚÏÖÓÐÄÜÔ´Õþ²ßÖУ¬È±·¦Í³À¨ÐԸߵÄÍýÏë¡¢¡¢Õë¶ÔÐÔÇ¿µÄ²ÆË°Óë¼ÛÇ®½òÌùµÈ²½·¥¡£¡£¡£
ÔÚÏÖÐеÄÄÜÔ´Õþ²ßºÍµçÁ¦Êг¡¿ò¼ÜÏ£¬½üÆÚ´¢ÄÜ·ö³ÖÕþ²ßÈÔ½«Ö÷ÒªÎ§ÈÆÔÚÖÇÄܵçÍø¡¢¡¢¿ÉÔÙÉúÄÜÔ´·¢µç¡¢¡¢ÂþÑÜʽ·¢µç¼°Î¢µçÍø¡¢¡¢Å©´åµçÍøÉý¼¶Ë¢Ð¼°µç¶¯Æû³µÁìÓò¡£¡£¡£ÏÖÐеÄÉÏÍø¶Ë·å¹Èµç¼Û¶Ô´¢ÄÜÉú³¤µÄ¼¤Àø×÷ÓÃÓÐÏÞ£¬¶ø´ó¹¤ÒµÓû§µÄÁ½²¿ÖƵç¼ÛÃãÀøÓû§´í·åÓõçµÄµçÁ¦ÖÎÀíÐèÇó£¬Ò»¶¨Ë®Æ½Éϼ¤ÀøÁË´¢Äܹ¤ÒµµÄÉú³¤¡£¡£¡£

2015ÄêÒÔÀ´£¬´¢ÄÜÏà¹ØÖØ´ó¾Û»áÓë×êÑÐ÷缯ÕÙ¿ª£¬Õþ¸®¼°¹¤Òµ½ç¶Ô´¢ÄܵĹØ×¢¶ÈÌáÉý;¡°µç¸Ä¡±Õþ²ßÇ÷ÓÚÆÆ¾Ö£¬ÊÛµç²àÆÌ¿ª¡¢¡¢õè¾¶µç¼ÛµÈÕþ²ßµÄÔÐÓýÍÆ¹ã£¬Òâζ×ÅδÀ´²¨·å²¨¹Èµç¼Û²î¿ÉÄÜÀ´ó£¬Îª´¢ÄÜÌ×ÀûÌṩÁ˸ü´ó¿Õ¼ä¡£¡£¡£
ƾ֤¡°9ºÅÎÄ¡±µÈÕþ²ßÎļþ¾«Éñ£¬ÌØÊâÊÇÔÊÐíÓµÓÐÂþÑÜʽµçÔ´µÄÓû§»òÎ¢ÍøÏµÍ³¼ÓÈëµçÁ¦ÉúÒ⣬¿ÉÒÔÒÔΪ£¬Î´À´Õþ²ßµÄÖð²½Â䵨½«½øÒ»²½ÀûºÃÂþÑÜʽ·¢µçºÍÖÇÄÜ΢µçÍøµÄÉú³¤£¬½«ÓÐÓÃÒý·¢´¢Äܹ¤ÒµÁ´ÆóÒµ¼ÓÈëͶ×ʺÍ×齨ÊÛµçÖ÷Ìå½øÈëÊÛµçÊг¡¡£¡£¡£
¼ÌÐøÀ©´ó´¢ÄÜÊ÷Ä£ÏîÄ¿µÄʵÑéÁ¦¶È£¬ÊÇδÀ´´¢ÄÜ·ö³ÖÕþ²ßµÄÖ÷Òª×é³É²¿·Ö¡£¡£¡£ÂþÑÜʽ·¢µç¼°Î¢ÍøÕþ²ßÔö½øÂþÑÜʽ´¢ÄÜÏîÄ¿½¨Éè½ø¶È¼ÓËÙ;¼øÓÚÂþÑÜʽ·¢µç¾ßÓÐÄÜԴʹÓÃЧÂʸߡ¢¡¢¿É¿ØÐÔÇ¿¡¢¡¢ÇáÓ¯Ò×ÐÐÒÔ¼°±¾Ç®¿ØÖÆÏà¶ÔÈÝÒ×µÈÓÅÊÆ£¬ÈÔ½«Æ¾Ö¤ÏÖÔڵĹßÐÔ˼Ð÷²½ÈëÉú³¤¿ì³µµÀ¡£¡£¡£

´¢ÄÜÁÐÈë¡°Ê®ÈýÎ塱ÍýÏë°Ù´ó¹¤³ÌÏîÄ¿£¬Ê×´ÎÕýʽ½øÈë¹ú¼ÒÉú³¤ÍýÏë¡£¡£¡£Í¬Ê±£¬´¢ÄÜÐÐÒµ¡°Ê®ÈýÎ塱ÍýÏëµÈÏà¹ØÕþ²ßÒàÒÑ×îÏÈÌåÀý£¬ºóÐøÓÐÍûÂ½Ðø³ǫ̈¡£¡£¡£Ô¤¼Æ¡°Ê®ÈýÎ塱ʱ´ú´¢Äܽ«³ÉΪ¹ú¼ÒÏà¹Ø¿Æ¼¼ÍýÏëÖØµãÖ§³ÖµÄÆ«ÏòÖ®Ò»£¬¿Æ¼¼¾·Ñ½«³ÖÐøÖ§³Ö´¢ÄܵÄÇ°ÑØÊÖÒÕ¡¢¡¢Ê÷Ä£Ó¦Óü°¶ÔÉÌҵģʽµÄ̽Ë÷¡£¡£¡£ÐÂÒ»Âֵĵç¸Ä£¬ÌØÊâÊǵç¼ÛˢкÍÓõç²àµÄ¿ª·ÅÕþ²ß£¬¶¼½«Îª´¢ÄÜ¿ªÍسöеÄÔöÌíµã¡£¡£¡£
¡°Ê®ÈýÎ塱ʱ´ú£¬º£ÄÚ´¢Äܹ¤³ÌµÄÖØµãÁìÓòÊÇ£º£º·¢µç²à¡ª¡ª¿ÉÔÙÉúÄÜÔ´;ÊäÅäµç¡ª¡ªÒÆ·åÌî¹È¡¢¡¢ÎÞ¹¦ºÍµçѹ֧³Ö;Óõç²à¡ª¡ªµçÁ¦Ó¦¼±¡¢¡¢Î¢ÍøºÍÐÂÄÜÔ´Æû³µ;ÖØµãÇøÓò£º£º¿ÉÔÙÉúÄÜÔ´×ÊÔ´¸»ºñÇøÓòºÍ±ßÔ¶ÎÞµçµØÇø¼°º£µºµÈ¡£¡£¡£
ÔÚ¸÷ϸ·ÖÓ¦ÓÃÁìÓòÖУ¬´¢ÄÜÊг¡½«ÂÊÏÈÔÚ¹«ÓÃÊÂÒµÁìÓò·¢Á¦£¬ÓÉÊäÅä²àÏòÓû§²à£¬ÉõÖÁ»§Óô¢ÄܵÄÉøÍ¸³ÉΪ²»¿ÉÄæ×ªµÄÇ÷ÊÆ¡£¡£¡£ÓÉÓÚÎÒ¹úÂþÑÜʽ΢µçÍø½¨ÉèÉд¦ÓÚÆð²½½×¶Î£¬½ÏÍâÑó²î±ð½Ï´ó£¬¾ø´ó´ó¶¼´¢ÄÜ×°»úÖØµãÔÚÊäÅä²à£¬Óû§²à¼ÒÍ¥/ÉçÇøÂþÑÜʽ×Ô¾õµç´¢ÄÜÉú³¤½Ï»ºÂý¡£¡£¡£¿ÉÒÔÔ¤¼û£¬µ½2020Ä꺣ÄÚ´¢Äܹ¤ÒµÊг¡¹æÄ£½«Áè¼Ý2000ÒÚ£¬ÆäÖÐÕ¼±È×î¸ßµÄÁ½´óÁìÓòΪ·çÎïµçÕ¾ÅäÌ×´¢ÄܺÍÂþÑÜʽ·¢µç¼°Î¢Íø´¢ÄÜ£¬Æä´Î»¹°üÀ¨ÐÂÄÜÔ´Æû³µ´¢ÄÜÒÔ¼°³äµçÕ¾Êг¡¡¢¡¢Í¨Ñ¶»ùÕ¾´¢ÄÜ¡¢¡¢¾üÊÂ×°±¸¼°»ùµØ¡¢¡¢Õþ¸®»ú¹¹¡¢¡¢Æ«Ô¶µØÇøÎ¢ÍøµÈ¡£¡£¡£
´¢Äܹ¤Òµ½«ÓлòÐíÂʵı¬·¢ºÍÔöÌíʱ»ú
ÏÖÔÚ´¢ÄÜÐÐÒµÕý´¦ÓÚ´ÓС¹æÄ£ÊÔµãÏò´ó¹æÄ£Ó¦Óùý¶ÉµÄ³õʼ½×¶Î£¬ÀàËÆ¹â·üÐÐÒµ2004Äꡪ2008ÄêµÄµÚÒ»ÂÖ±¬·¢ÆÚ¡£¡£¡£º£ÄÚ´¢ÄÜÕþ²ßÔ¤ÆÚ¡¢¡¢È«Çò¹æÄ£ÄÚµÄÖÖÖÖÐÍ´¢ÄÜÏîÄ¿¼ÓËÙÆô¶¯¡¢¡¢ÐÐÒµ¾ÞÍ·Â½Ðø¼Ó´óͶ×ʽṹµÈÊÂÎñ£¬¶¼½«¶ÔÖйú´¢Äܹ¤ÒµµÄÉú³¤ÐγɳÖÐøÒ»Ö±µÄ´ß»¯¡£¡£¡£

Õë¶ÔδÀ´´¢ÄÜÊг¡µÄÉú³¤¹æÄ££¬¶à¼Ò×ÅÃûÑо¿»ú¹¹Ðû²¼ÁËÑо¿±¨¸æ£¬¶ÔδÀ´´¢ÄÜÊг¡·×·××ö³öÁËÆð¾¢ÀÖ¹ÛµÄÔ¤²â¡£¡£¡£½èÖú¹ú¼ÒÄÜÔ´»¥ÁªÍøÕþ²ß¼°¡°Ò»´øÒ»Æð¡±Õþ²ßµÄ´óÁ¦Íƶ¯£¬Öйú´¢Äܹ¤ÒµÎ´À´½«ÔÚÈ«Çò¹æÄ£ÄÚÏÆÆðÖйúÖÆÔìµÄÓÖÒ»²¨ÐÂÀ˳±¡£¡£¡£ÔÚÆÈÇеÄÖÕ¶ËÏÖʵӦÓÃÐèÇ󡢡¢Ë汾ǮϽµÖð½¥ÌåÏֵľ¼ÃÐÔ¡¢¡¢Ç¿Á¦Õþ²ßÖ§³ÖÈý´óÇý¶¯Á¦Ï£¬´¢Äܹ¤Òµ½«ÓлòÐíÂʵı¬·¢Ê½ÔöÌíʱ»ú¡£¡£¡£
¶Ô»¯Ñ§µç³Ø´¢ÄÜÊг¡¶øÑÔ£¬ÅãͬÊ÷Ä£ÓëÓ¦Óã¬Êг¡¹æÄ£ÕýÔÚÆð²½¡£¡£¡£ÎÞÂÛ﮵çÆóÒµÕÕ¾ÉÒºÁ÷µç³ØÆóÒµ£¬¸÷Éú²úÉ̶¼ÊôÓÚнøÈëÕߣ¬¾ùûռÓÐÓоø¶ÔÓÅÊÆµÄÊг¡·Ý¶î¡£¡£¡£×ÝÈ»ÊǽÏÔç½éÈëµÄǦËáÐîµç³ØÆóÒµ£¬Ö»¹ÜÓµÓгÉÊìµÄ¹¤ÒµÊÖÒÕϵͳ£¬µ«ÓÉÓÚÆä½éÈë´¢ÄÜµç³ØÊг¡µÄʱ¼ä½ÏÍí£¬Ê¹Õû¸öÊг¡·ºÆð½ÏΪÊèÉ¢µÄ״̬¡£¡£¡£
ÏÖÔÚº£ÄÚµçÁ¦´¢ÄÜÊг¡¿Í»§Ö÷Òª¼¯ÖÐÓÚ·¢µç×é¼þ³§¼Ò¡¢¡¢ÏµÍ³¼¯³ÉÉÌ»òÕß·¢µç¼¯Íż°Õþ¸®¹¤³Ì¡£¡£¡£ÓÉÓÚ¹ºÖ÷½Òé¼ÛÄÜÁ¦½ÏÇ¿£¬ËüÃǶԴ¢ÄÜÊг¡µÄÓ°ÏìÁ¦Ê®·ÖÖØ´ó£¬Êг¡Ð½øÕßÓ¦µ±ÖØÊÓÇøÓòÊг¡Ñ¡ÔñºÍÕ½ÂÔÏàÖú¹ØÏµµÄ½¨É裬ÈçÓëÌ«ÑôÄÜ¡¢¡¢·çÄÜϵͳ¼¯³ÉÉ̼á³ÖÇ×½üÁªÏµ;Óë¸÷´óµçÁ¦¹«Ë¾¡¢¡¢´óÐÍÐÂÄÜÔ´·¢µçÕ¾£¬ÒÔ¼°Ïà¹ØµØÇøÕþ¸®Ö°Äܲ¿·Ö¼á³ÖÇ×½üÁªÏµ£¬Ò»Ö±¸ÄÉÆÓëÕþ¸®¡¢¡¢ÏµÍ³¼¯³ÉÉ̵ÄÕ½ÂÔÏàÖú¹ØÏµ¡£¡£¡£ÕÆÎÕ½¹µãÊÖÒÕºÍÌáǰ½á¹¹È«¹¤ÒµÁ´µÄ³§ÉÌÓÐÍûÓÚ´¢ÄÜ´ó¹æÄ£¹¤Òµ»¯Ö®¼Ê¾òµÃµÚһͰ½ð¡£¡£¡£
µçÁ¦´¢ÄÜÊг¡Ö÷Òª·çÏÕ£º£º1)²úƷͬÖÊ»¯;2)δÀ´ÊÖÒÕÆ«Ïò¾ßÓв»È·¶¨ÐÔ;3)µØ·½±£»£»£»¤½ÏΪÑÏÖØ;4)Õþ²ß£¬ÓÈÆäÊǾ¼ÃÕþ²ß¶Ô´¢ÄÜÊÖÒÕõè¾¶µÄÑ¡ÔñÓ벻ȷ¶¨ÐÔ¡£¡£¡£